Agencija za vodno područje rijeke Save
U Bosni i Hercegovini, može se slobodno reći, postoji duga, gotovo stogodišnja tradicija postojanja državnih organa i organizacija formiranih i zaduženih za potrebe brige o vodama.
Misija i vizija
Misija Agencije za vodno područje rijeke Save Sarajevo je provođenje politike upravljanja vodama, uređenje, iskorištavanje i zaštita vodnih resursa te sanacija obala rijeka prouzrokovana štetnim djelovanjem voda na vodotocima I kategorije i objektima na zaštiti od poplava.

Agencija za vodno područje rijeke Save obavlja slijedeće poslove:

- organizira, prikuplja i vrši distribuciju podataka o vodnim resursima u skladu sa odredbama Zakona o vodama, uključujući i uspostavu i održavanje informacionog sistema vodoprivrede (ISV);

- organizira hidrološki monitoring i monitoring kvaliteta voda, monitoring ekološkog stanja površinskih voda, priprema izvještaj o stanju voda i predlaže potrebne mjere;

- priprema plan upravljanja vodama za pripadajuće vodno područje, organizira izradu tehničke dokumentacije za pojedina pitanja upravljanja vodama, te obavlja i druge poslove koji se odnose na upravljanje vodama u skladu sa Zakonom o vodama;

- priprema planove za sprečavanje i smanjenje štetnih uticaja prouzrokovanih poplavama, sušama, erozijom obala vodnog tijela i organizira implementaciju tih planova;

- upravlja javnim vodnim dobrom u skladu sa Zakonom o vodama ;

- preduzima hitne mjere na sprečavanju ili smanjenju štetnih uticaja prouzrokovanih incidentnim zagađenjima i priprema planove za takve mjere;

- izdaje vodne akte u skladu sa Zakonom o vodama;

- daje stručna mišljenja prema zahtjevima za izdavanje vodnih akata iz nadležnosti kantonalnih ministarstava za vode;

- daje stručna mišljenja sa stanovišta voda o dokumentima iz nadležnosti drugih federalnih i kantonalnih ministarstava koja oni zatraže;
- učestvuje u pripremi politike sektora voda i legislative koja se odnosi na vode;

- promovira istraživački rad u oblasti voda i održivog upravljanja vodama;

- organizira podizanje javne svijesti vezane za održivo korištenje voda, zaštitu voda i zaštitu vodnih ekosistema;

- učestvuje u koordinaciji aktivnosti na izradi i provođenju planova upravljanja vodama sa nadležnim organizacijama iz Republike Srpske na nivou Bosne i Hercegovine, odnosno sa nadležnim tijelima za područje međunarodnog podsliva rijeke Save i međunarodnih riječnih bazena Neretve i Cetine;

- prema odluci Federalnog ministarstva provodi aktivnosti vezane za implementaciju projekata koje finansiraju međunarodne institucije, odnosno koji se finansiraju iz budžeta Federacije;

- preduzima aktivnosti vezane za prikupljanje vodnih naknada i izvještavanje nadležnih institucija o stepenu izmirenja obaveza od obveznika plaćanja vodnih naknada;

- kao i niz drugih poslova propisanih Zakonom o vodama i aktima Agencije za vode .

Rad agencije za vode je javan i njena dužnost je da o svom radu obavještava javnost pravovremeno i istinito.

Vizija Agencije za vodno područje rijeke Save radi na dugoročnoj zaštiti vodnih resursa i kvalitetnim, održivim rješenjima upravljanja vodama u FBiH, uzimajući u obzir društvene, ekonomske i okolišne faktore i interese, kao nezamjenjiv partner domaćim i međunarodnim institucijama u ovoj oblasti.
O nama
Institucionalno je sve započelo u vrijeme vladavine Austro-Ugarske monarhije na ovim prostorima, kada je započet i jedan ozbiljan razvojni proces u oblasti voda, nastavilo se u Kraljevini Jugoslaviji nešto smanjenim aktivnostima, da bi u periodu poslije Drugog svjetskog rata pa sve do početka devedesetih godina prošloga stoljeća vodoprivreda u Bosni i Hercegovini doživjela puni zamah , kako u organizacijskom , tako i u materijalnom, kadrovskom i stručno-naučnom pogledu.
Rat je, nažalost, devastirao vodoprivredu u svakom pogledu. Javno preduzeće za "Vodno područje slivova rijeke Save” Sarajevo pod ovim nazivom ustanovljeno je Zakonom o vodama Federacije Bosne i Hercegovine usvojenim 1998. godine ( Službene novine Federacije BiH broj 18/98). Iz samog naziva preduzeća vidljivo je da se nadležnost preduzeća odnosi na rijeke, odnosno vode na području FBiH koje uviru u rijeku Savu, odnosno koje pripadaju Crnomorskom slivu. To znači da je briga o vodama organizovana po slivovskom principu , tako da sve rijeke i vode koje uviru u Jadransko more (Neretva, Cetina i dr.) pripadaju u nadležnost Javnog preduzaća za "Vodno područje slivova Jadranskog mora” u Mostaru.
Iako su organizacijska prestruktuiranja u tom periodu bila relativno česta, što je ponekad usporavalo ili ometalo razvojni proces, ipak je tekao sa većim ili manjim uspjesima, uslovljen, prije svega, ekonomskim i nekim društvenim ograničenjima. Bez obzira na to, vodoprivreda je shvaćena kao djelatnost koja je na mnogo načina bila prethodnica cjelovitog razvoja Bosne i Hercegovine.
Od 1. januara 2008. godine počela je primjena novog Zakona o vodama (Službene novine Federacije BiH, broj 70/2006), prema kojem se, umjesto dosadašnjih javnih preduzeća, osnivaju agencije za vodna područja radi provođenja zadataka upravljanja vodama koji se ovim Zakonom i propisima koji se donose na osnovu ovog Zakona, stavljaju u njihovu nadležnost. Konkretno, za područje Federacije BiH koje pripada Crnomorskom slivu nadležna je Agencija za vodno područje rijeke Save u Sarajevu, a za područje koje pripada Jadranskom slivu Agencija za vodno područje Jadranskog mora u Mostaru.
Početak rata 1992. godine zatekao je Vodoprivredu Bosne i Hercegovine organizovanu kroz Republički vodoprivredni društveni fond, Javno vodoprivredno preduzeće "Vodoprivreda Bosne i Hercegovine” i naučno-istraživačku instituciju "Zavod za vodoprivredu”.Svi su bili smješteni u savremenom poslovnom objektu u kojem je radilo skoro 300 zaposlenih, od čega je oko 70% bilo sa visokom stručnom spremom različitih zvanja (naravno najviše iz oblasti hidrotehnike), a medju njima pet doktora i 14 magistara nauka.
Upravljanje vodama u nadležnosti je Bosne i Hercegovine, Federacije, kantona, grada i općine (Zakon o vodama FBiH član 21). Zakoni na nivou entiteta, čija je procedura kreiranja i usvajanja dugogodišnja, urađeni su s ciljem pristupa upravljanju vodnim resursima u zemljama EU, u duhu približavanja BiH članstvu u ovoj organizaciji. Agencija za vodno područje rijeke Save ima ovlaštenja u okviru kojih donosi akte i odlučuje o pitanjima značajnim za upravljanje vodama. Cilj je zaštita i korištenje voda, zaštita od njihovog štetnog djelovanja i uređenje vodotoka.
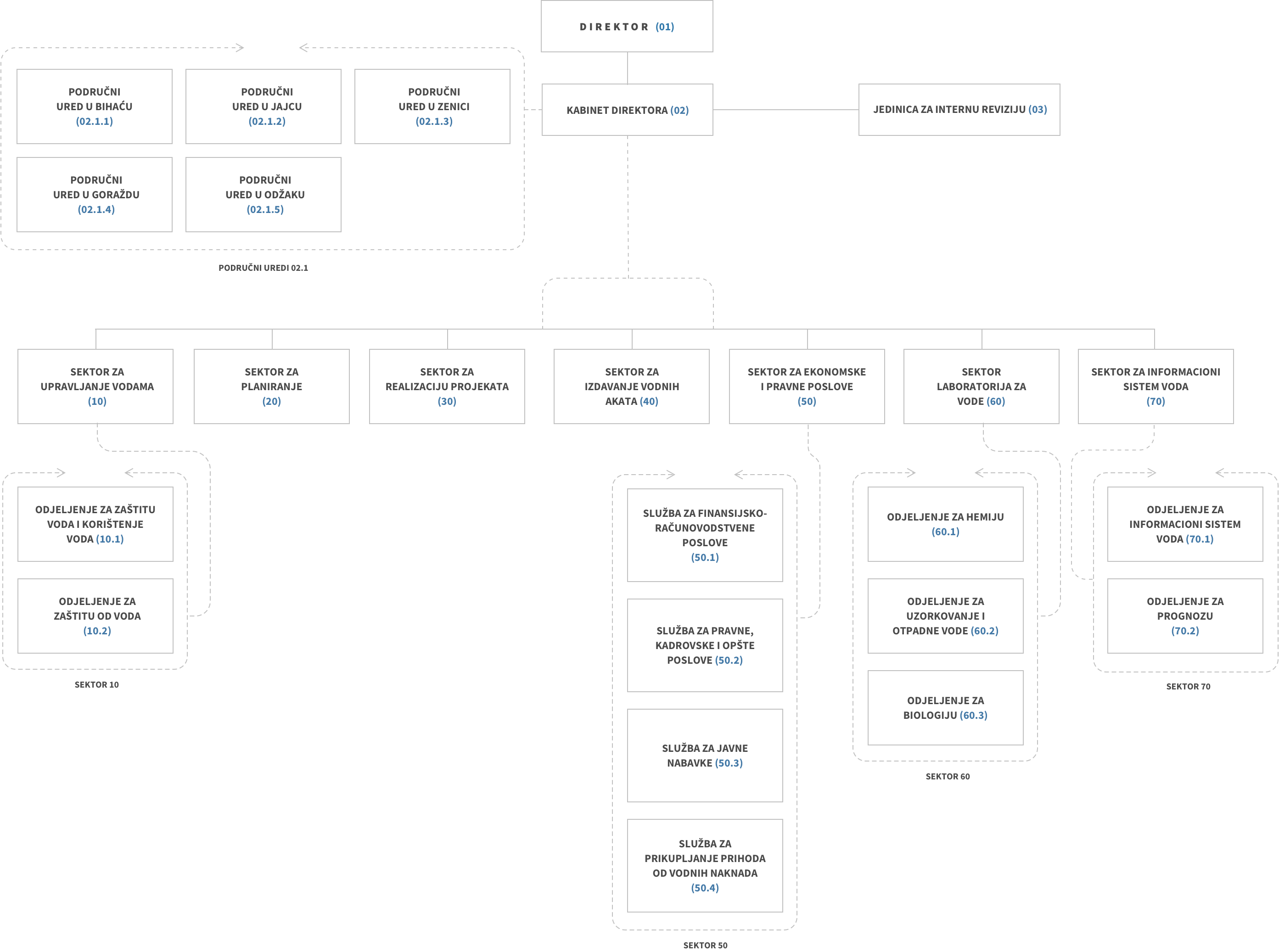
Upravljačka struktura
Rad Agencije za vodno područje rijeke Save je javan i njena dužnost je da o svom radu obavještava pravovremeno i istinito javnost. Agencijom rukovodi direktor koji je predstavlja i zastupa. Direktor Agencije za vodno područje rijeke Save je dr.sc. Senad Memić.

Agencijom za vodno područje rijeke Save upravlja Upravni odbor koji imenuje i razrješava Vlada Federacije BiH na prijedlog Federalnog ministarstva poljoprivrede, vodoprivrede i šumarstva.

Imenovanje Upravnog odbora se vrši na četiri godine, a njegovi članovi se biraju iz reda stručnjaka s područja upravljanja vodama, javnih finansija i drugih oblasti (regulisano članom 159. Zakona o vodama).
Aktuelni saziv Upravnog odbora Agencije za vodno područje rijeke Save:
1. Anto Mikić - predsjednik;
2. Josip Jukić - član;
3. Amila Ibrulj – članica;
4. Denis Šehanović – član;
5. Damir Živojević – član.

Kontrolu rada Agencije vrši Nadzorni odbor koji, također, imenuje i razrješava Vlada Federacije BiH na prijedlog Federalnog ministarstva poljoprivrede, vodoprivrede i šumarstva (regulisano članom 161. Zakona o vodama).

Aktuelni saziv Nadzornog odbora Agencije za vodno područje rijeke Save:
1. Anisa Čičić - Močić – predsjednica;
2. Hariz Mehidić – član;
3. Vlado Stanić – član.
Organizaciona struktura